有一次比赛,获得一等奖2项、二等奖1项,并且还打破了学校在该项赛事哲社类一等奖零的纪录,如此这般的成绩,放在任何高校那都是值得骄傲的。在10月底于贵州大学举办的第十八届“挑战杯”全国大学生课外学术科技作品竞赛终审决赛里,这支参赛队伍不光拿奖拿到手软,更是在全省的4项全国一等奖中独自占据2项,凭借硬实力证实了高校创新人才培养的成效。
零的突破背后是硬实力
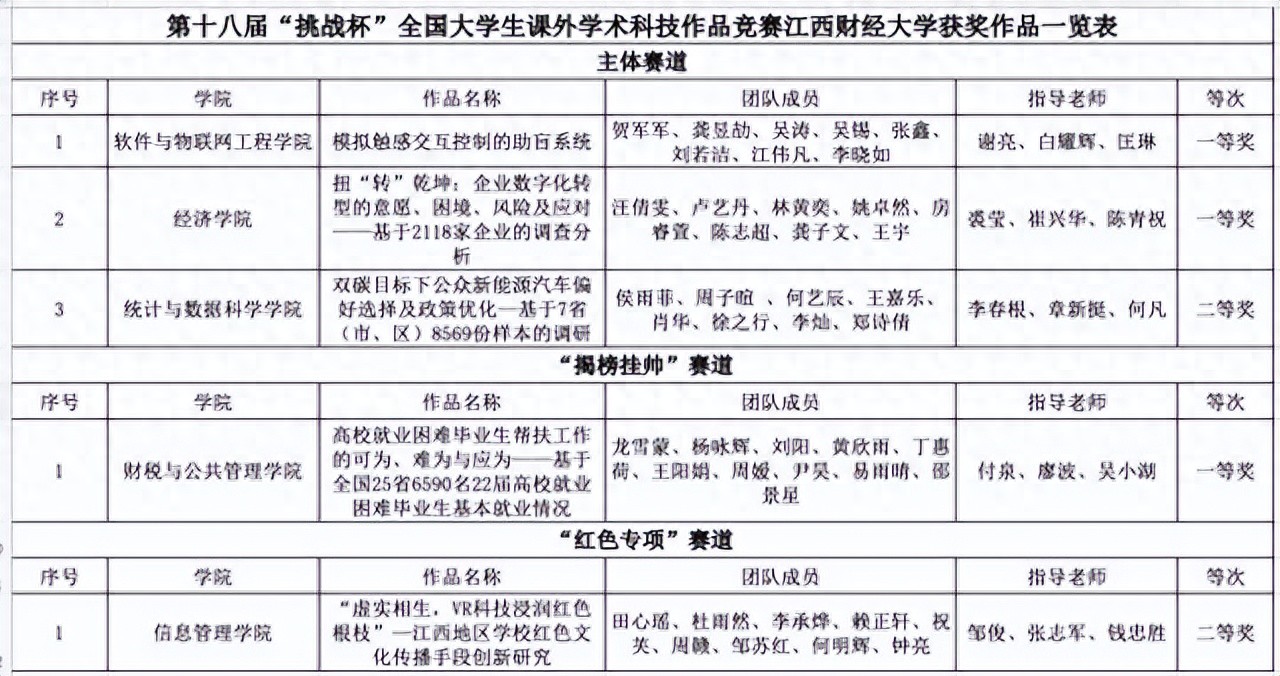
参赛队伍,由软件与物联网工程学院的副院长以及党委副书记带队,同时还有统计与数据科学学院的副院长和党委副书记带队,另外还有经济学院的副院长与党委副书记带队,二十余名师生,一同奔赴贵阳赛场。本次学校推送的3个项目,全部入围终审决赛,最终斩获全国一等奖2项,还斩获全国二等奖1项。值得一提的是,全省高校获得的全国一等奖,总共只有4项,而该校就占据半壁江山。
此般成绩绝非碰运气撞到,于哲社类竞赛事项里,学校先前从来都没拿到过全国一等奖,此次一下就拿到两项,达成了跨越历史的大突破。由带队教师的组成能看得出,其中有软件学院副书记、统计学院副书记以及经济学术型学院副书记并驾齐驱,展现出学校于跨学科融合层面的长处,且确保了那参赛项目于技术实施运用以及对社会科学进行钻研上的双重品质。
两千多所高校同台竞技
参与本届“挑战杯”竞赛的高校,有全国2000多所,参赛作品数量超过40万件,直接参赛的学生多达250多万人。赛事规模已创下新的高度,其竞争激烈的程度,由此便可想而知得出来。在这样一个面向全国范畴的舞台之上能够崭露头角成功脱颖而出,这就充分证明了学校的项目质量以及学生自身所具备的能力,均已然达到了相当之高的水准程度。
竞赛聚焦于科技强国方面的战略,持续不断地推动着改革并进行优化,和往届状况相比较而言,今年的赛事架构越发具备科学性,学生参与的范围变得更为广阔,组织动员所运用的方式也会更加具有灵活性以及高效性,参赛的团队需要在如此这般的高标准情形之下接受专家评审所给予的严格考核,从选题具备创新性开始一直到研究成果所拥有的实用性,每一个环节都绝对不可以出现任何闪失。
从校园到国赛的备战之路
为这次比赛,学校做了精心准备,准备时长长达数月。自活动开展以来,立刻就成立了各工作小组,保证参加了本次比赛的团队后勤和技术需求,从组织层面予以支持。各小组分工清晰,有的负责项目指导,有的负责协调资源,让团队能够全身心投入到比赛当中。
与此同时,学校定制专门奖励制度,针对比赛里表现突出的学生予以实质激励,此一举措极大增加学生投身科创活动积极性因之许多具备潜力之项目被挖掘,历经层层选拔最终登上国赛舞台。
学术实践竞赛促进中心功不可没
为使参赛项目竞争力得以提升,学校特意成立学术实践竞赛促进中心,该中心作用并非临阵磨枪,而是要长远考量培养学生科研能力与竞赛素养它,还邀请校内外知名专家,为参赛团队给予系统性指导。
培训内容涵盖竞赛整个流程,先是关于如何选定具价值的研究课题,接着是调研报告撰写规范,然后是数据分析方法的相应运用,最终是答辩环节技巧升级。这般全方位培训模式,使得参赛学生面对全国评委时更从容自信,还确保了项目成果质量。
跨学科协作成制胜关键
所获奖项的项目涉及哲学社会科学范畴之中的众多不同领域,单单是这些领域的背后,无一不存在着技术给予支撑的那种身影。软件跟物联网工程学院、统计以及数据科学学院、经济学院的老师们共同携手参与进去并进行指导,这充分地展现出了跨越学科进行融合所具有的优势。恰恰是这样一种协作模式使得项目不但拥有理论层面的深度存在,而且还具备数据方面的支撑以及技术的应用。
带领队伍的教师里边,存在既对学生工作负有责任的党委副书记,还存在分管科研的副院长,是这样的搭配保证了整个团队不光能够获得专业执导,而且能够以一种良好的组织状态跟精神状态存在于参赛的进程当中,老师与学生之间的紧密配合,变成了赛场之上的隐形优势。
创新人才培养的长期积累
这次成绩得以取得,并非是短期进行突击所产生的结果。学校始终都把“挑战杯”赛事当作提升学生实践能力以及创新能力的关键载体,无论是对于制度进行设计,还是针对资源予以配置,均给予了充分的支持。在日常的教学过程当中很注重去培养学生的科研兴趣以及实践能力,此般为竞赛储备了数目众多的优秀项目以及人才。
从选题给予指导开始,到展开调研实践,再到进行数据分析,乃至完成报告撰写,当中的每一个环节,都存在着教师团队的用心指导。这样一种长时间的积累以及培养机制,使得学校于各类学科竞赛里持续产出具备高质量的成果,同时也为学生从今往后的学术发展以及职业发展奠定了牢固的基础。
审视完这些斩获奖项的项目以及学校的筹备作战经验,你认为于高校人才培育里,究竟是跨学科交织合并更为关键重要,还是专项鼓励举措更处于至关重要的位置占据主导?欢迎于评论区域抒发表述你的观点看法,点赞并进行转发以使更多人目睹看清这所高校的创新进道路途。




