不是开慢车就等于保证了安全,中山有三名货车司机,他们在高速上,车速各有不同,一个是以39km/h的速度在低速行驶,另一个是以46km/h的速度在低速行驶,还有一个同样是以46km/null的速度在低速行驶,结果被交警依法做了相应处罚,罚款200元,驾驶证记3分,这一记警钟把无数以为“佛系开车”就能保命的车主惊扰了。那种看似在求稳的操作,实际上不但是违法行为,而且还是高速公路上会引发拥堵以及追尾事故的隐形杀手。
中山低速行驶案法律拆解
今年年初的时候,中山交警在进行巡逻工作期间,察觉到三辆货车于高速公路之上,以远远低于最低限速的速度向前行驶着,这极大地影响到了后方车辆的正常通行情况。按照《道路交通安全法实施条例》第七十八条的规定,高速公路的最高车速不应超过120km/h,最低车速不得低于60km/h,这三名司机的行为完全契合低速违法的认定标准。
这国家是有着明确规定的,然而并非所有低速行驶的情况都会被处罚。那若是车辆的轮胎突发爆了胎,或者发动机出现故障的现象,如果遇到暴雨这种天气,或者浓雾天气,又或者是冰雪天气,这些能见度极低的恶劣天气状况下,司机在开启双闪,并且确保安全的前提条件下会低速行驶,甚而言之还会按规定停靠在应急车道那里,交警不但不会进行处罚啊,而且还会予以协助呢。
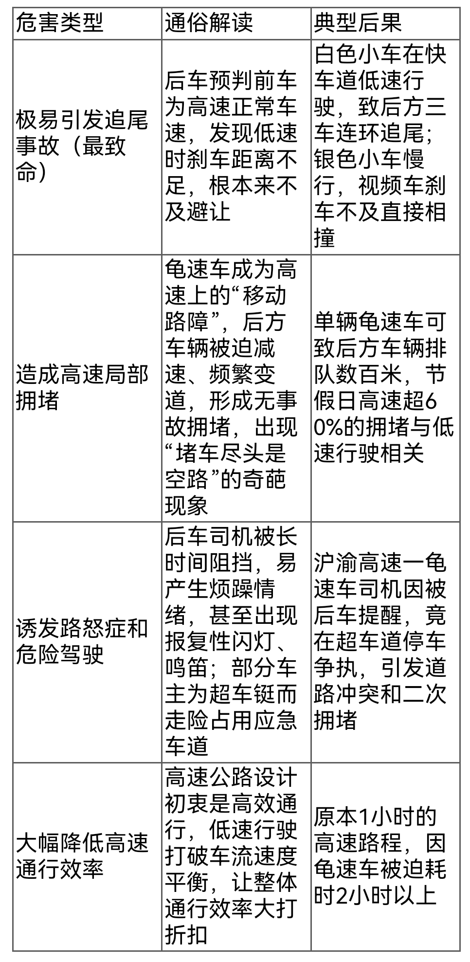
四大危害比超速更隐蔽
不少司机认为开得慢点内心会踏实些,然而却不知道在高速公路之上,致使事故发生的罪魁祸首乃是速度差。当以正常速度行驶的车辆按照120km/h的速度靠近一辆速度仅仅为40km/h慢速行驶的车辆时,留给后面车辆司机的反应时间极其短暂,非常容易造成剧烈的追尾事故。
交警部门给出的权威数据表明,于高速公路上所发生的追尾事故里,大概有30%跟低速行驶的车辆存在直接或者间接关联。并且由于碰撞双方的速度差过大,这样的事故致使车辆损毁以及人员伤亡的概率,常常比普通追尾更高,可称作最为隐蔽的“马路杀手”。
现行监管痛点难以根除
各地交警虽是已然开始看重龟速车问题,然而当下执法手段主要是依赖人工巡逻以及视频巡查,极难达成全路段、全天候覆盖,好多司机于没有摄像头或者交警的路段,依旧自行其是地慢行着,存有极为严重的侥幸心理。
就有不少司机自正在驾校进行学习期间开始,便已形成了那种“慢就是安全”这样一种固定化的思维,而这种已经根深蒂固存在着的认知方面的误区,是很难凭借几次处罚就实现彻底扭转的。另外,由于部分路段所设置的限速标识并不够清晰醒目,致使一些司机根本就没能够意识到自身已然处于违法状态,这同样给相关的监管工作带来了实际方面的困难。
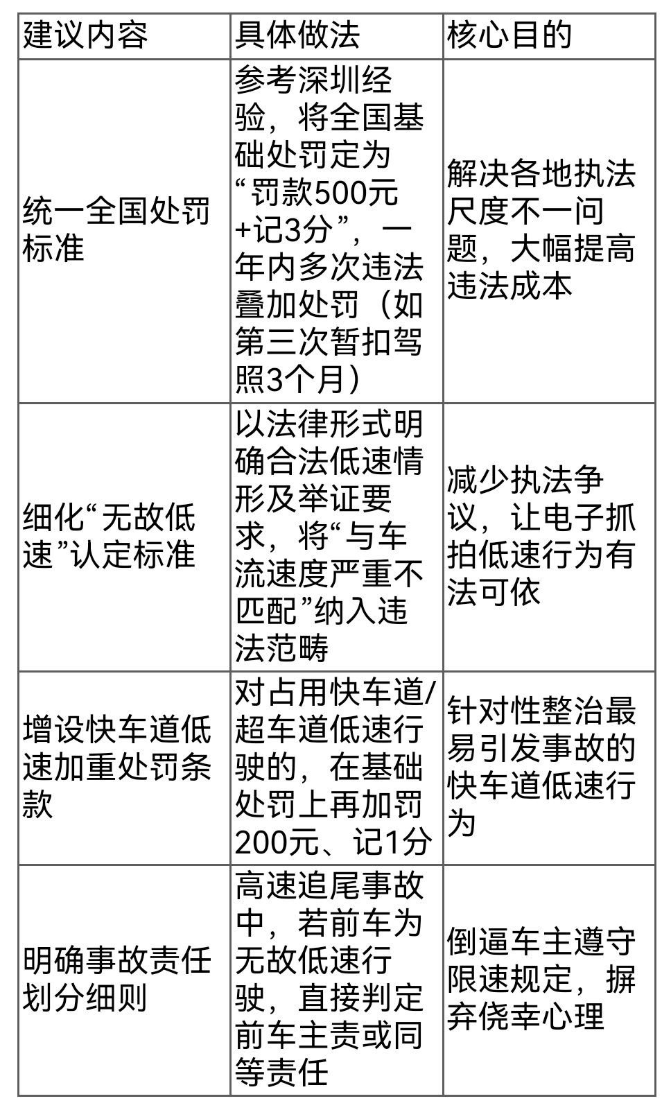
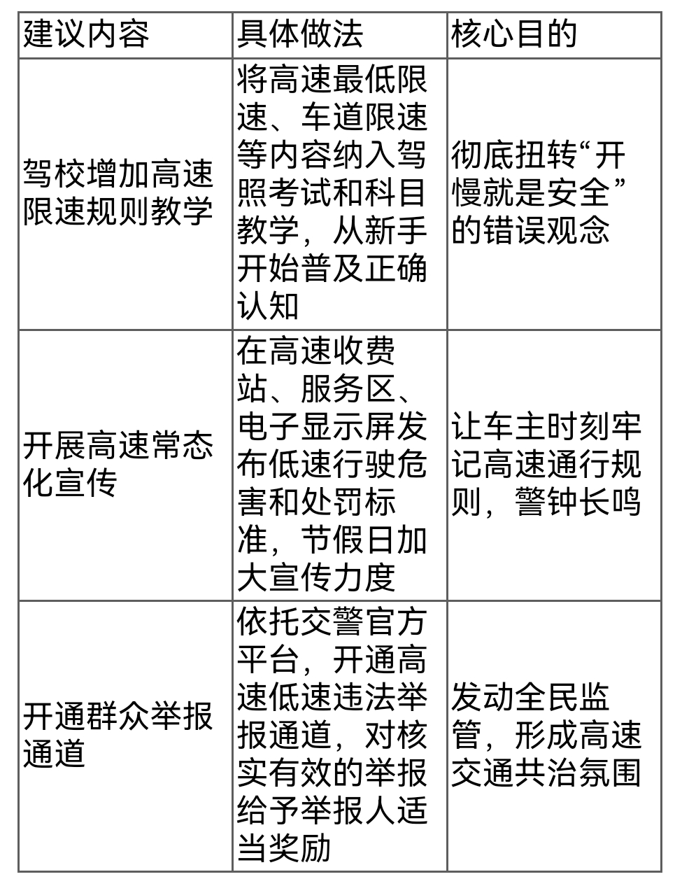
立法监管建议四大方向
针对当前既有的法律规章,建言从国家范畴进一步细致划分不同车道、不同车型以及不同时段的最低限速标准,以此来变更当下相对较为宽泛的相关规定。与此同时,能够大幅度提升低速行驶的违法所要付出的代价,不但要实施罚款并进行记分处理,对于那些多次出现违法情形的司机而言,应当强制性地要求其参与高速安全驾驶的再次培训。
针对执法这个层面而言,应当竭尽全力去广泛推行区间测速以及新型低速抓拍系统,借助科技方面的手段达成全天候自动进行识别、抓拍以及取证。与此同时将技术方面的一些能力赋予给车辆,强制性要求新车安装速度预警装置,当车速比当前道路的最低限速还要低并且不存在正当理由的时候,在车内发出警报以此来提醒司机。
车主必看高速避坑指南
平常的车主开车上高速路,首要的是得铭记不同行车道的对于速度限定规则。当同一个方向有着两条行车道的时候,处于左边的那条车道最低行驶速度是每小时一百千米;要是有着三条以及更多的车道之时,最靠左边的车道最低速度是每小时一百一十千米,处于中间位置的车道最低速度是每小时九十千米。那些刚拿到驾照、驾驶经验不丰富的司机倘若不敢把车开得速度快些,那就开车全程都在右边那条速度慢些的车道行驶,千万不要长时间占用汽车行驶速度快的车道。
出发之前,一定要设置好导航,要提前熟悉从哪里上,从哪里下,防止临近出口的时候,出现犹豫不决、突然减速的情况。开车的途中,要坚决杜绝打电话、回微信等会让人分心的行为,因为这类操作极易使人不自觉地松开油门。要是遇到前方有龟速行驶的车辆,首先得平稳地减速,观察后方的路况,确认安全之后果断地变道超车,不要通过闪灯或者鸣笛来发泄情绪。
高速公路上的安全性,其关键要点在于车辆行驶速度的彼此协同且保持一致。中山地区的交警部门此次展开了切实严肃的处罚行动,这传递出了一个清晰明确的信号:对于那些行驶速度极为缓慢的车辆予以治理的力度将会愈发严格。你平常在高速公路上是否遭遇过被速度极为缓慢的车辆所阻挡的情况呢?你认为应当通过怎样的方式对他们进行惩处才能够让自己感到解气呢?欢迎在评论区域踊跃留言,并且点赞分享以便让更多的驾驶员能够看到,从而共同远离低速度的违法行为,平平安安地返回家中。






